动态 私募股权投资市场月报(2026年2月)平博体育- 平博体育官方网站- APP下载
2026-03-15平博体育规则,平博体育,平博真人,平博棋牌,平博彩票,平博电竞,平博百家乐,平博电子,平博游戏,平博体育官方网站,平博体育官网入口,平博体育网址,平博体育靠谱吗,平博体育app,平博app下载,平博投注,平博下注,平博官方网站,平博最新入口,平博体育平台推荐,平博体育平台赛事,平博赛事,平博在线体育博彩,平博足球博彩,平博足球投注,平博娱乐场募资端:2月私募股权投资基金募资目标规模同比、环比均有所下滑。2月开始募集资金的基金共有122只,募集目标规模合计为1,495.44亿元,同比-25.95%,环比-35.35%。从新增备案基金来看,2月共备案基金541只,备案金额达3,118.59亿元,数量环比-4.25%,金额环比+29.94%,单只基金平均规模有所提升。LP结构进一步向国资与产业资本集中,国资类平台以28.14%的出手次数占比居首,企业投资者、引导基金占比分别为27.71%、19.05%。
投资端:2月私募股权投资金额同比有所回升但环比出现收缩。2月当月,中国非上市企业共发生融资事件677起,同比+1.50%、环比-40.35%,涉及交易金额637.68亿元,同比+99.76%、环比-14.05%。从投资领域看,电子信息、先进制造、医疗健康、汽车交通、能源及矿业行业为前五大热门赛道,合计融资规模592.10亿元,占全部融资额的92.89%。区域分布上,北京、上海、浙江、江苏和广东五地融资规模合计530.39亿元,占比83.19%,头部区域资金集聚效应明显。
2月私募股权投资基金募资目标规模同比、环比均有所下滑。根据投中网已披露金额的基金统计,2026年2月开始募集资金的基金共有122只,募集目标规模合计为1,495.44[1]亿元,同比-25.95%,环比-35.35%。其中,2月当月开始募集的人民币基金的募资目标规模同比-19.42%。2月募资目标规模排名前3的人民币基金为江苏科创接力基金、苏豪现代服务业产业专项基金、湖州中金启新基金,募资规模均为100亿元。
2月数据的环比变化亦受到季节性因素扰动,同时大额基金的设立仍显示出局部活跃特征。受春节假期工作日减少及年度投资计划制定周期影响,历年一季度通常为股权募资的相对淡季,出资方内部决策流程的延缓导致募集进度放缓。值得注意的是,当月仍有部分规模较大的产业基金完成设立,反映出在政策引导下,围绕特定产业链及区域发展战略的长期资金募集仍保持一定韧性。这种结构性表现提示,当前募资波动更多体现为资金属性与投资策略的再匹配过程,市场正在寻找新的均衡状态。
基金成立数量的阶段性变化,更多体现了行业在监管深化与生态优化共同作用下的结构性调整特征。近年来,随着“扶优限劣”政策持续显效,合规运营门槛提升使得部分不具备持续展业能力的机构加速出清;同时,春节假期的季节性因素及年度投资计划的周期性调整,也在短期内对基金备案节奏产生一定影响。这种数量的回落并非市场活力的单向收缩,而是行业从“量的扩张”向“质的提升”转型过程中的正常表现,存续管理人的整体规范化水平与专业运营能力正在持续增强。
出资结构中各类投资者的差异化参与,反映出当前市场资金属性与投资策略正处于适配调整阶段。国资平台与产业资本保持较高活跃度,显示出在政策引导下,围绕战略新兴产业及区域发展需求的长期配置型资金仍在稳步布局;而VC/PE机构参与度相对较低,则与其自身面临的募资环境变化有关,表明市场化资金供给的恢复尚需一定时间。这种参与主体的结构性分布,提示当前基金设立更多体现为产业资本与政策资金的战略协同,市场化LP的参与空间仍有待进一步拓展。
聚焦市县级来看,2026年2月苏州新设基金9支,在全国范围内位居第一;深圳市新设基金7支次之。市场回温态势下,嘉兴、厦门、武汉、南京等地区基金新设表现领先。市县级基金设立的区域分布特征,主要反映了各地产业基础厚度与金融创新环境的差异化适配程度。从活跃区域观察,制造业基础扎实、科创企业集聚的地区持续吸引资本关注,这与当地围绕产业链构建的基金集群效应密切相关,通过“母基金+子基金”架构形成对早期项目的持续赋能。与此同时,依托资本市场平台优势及跨境金融政策便利的地区,凭借上市培育体系与国际化资本通道,为基金退出及循环投资提供了相对完善的生态支撑。此外,部分二线城市通过差异化产业定位与区域协同策略,在特定细分领域形成特色优势,显示出创投资源向具备产业承接能力地区集聚的趋势。
投资金额的同比改善体现出市场正逐步走出前期调整阶段,资金向优质项目集中的趋势愈发明显。但投资数据的环比回落主要受季节性因素扰动,同时也提示市场活跃度仍需持续观察。受春节假期影响,工作日减少及机构年度投资策略调整导致交易节奏放缓,历年一季度通常为股权投资的相对淡季。值得注意的是,尽管事件数量有所回落,但金额维度仍保持相对稳定,显示出大额项目的落地具有一定韧性,市场并非全面收缩,而是呈现结构性分化特征。这种分化提示,当前投资端的表现更多体现为资金属性与项目类型的再匹配,市场化资金的参与节奏恢复仍需一定时间。
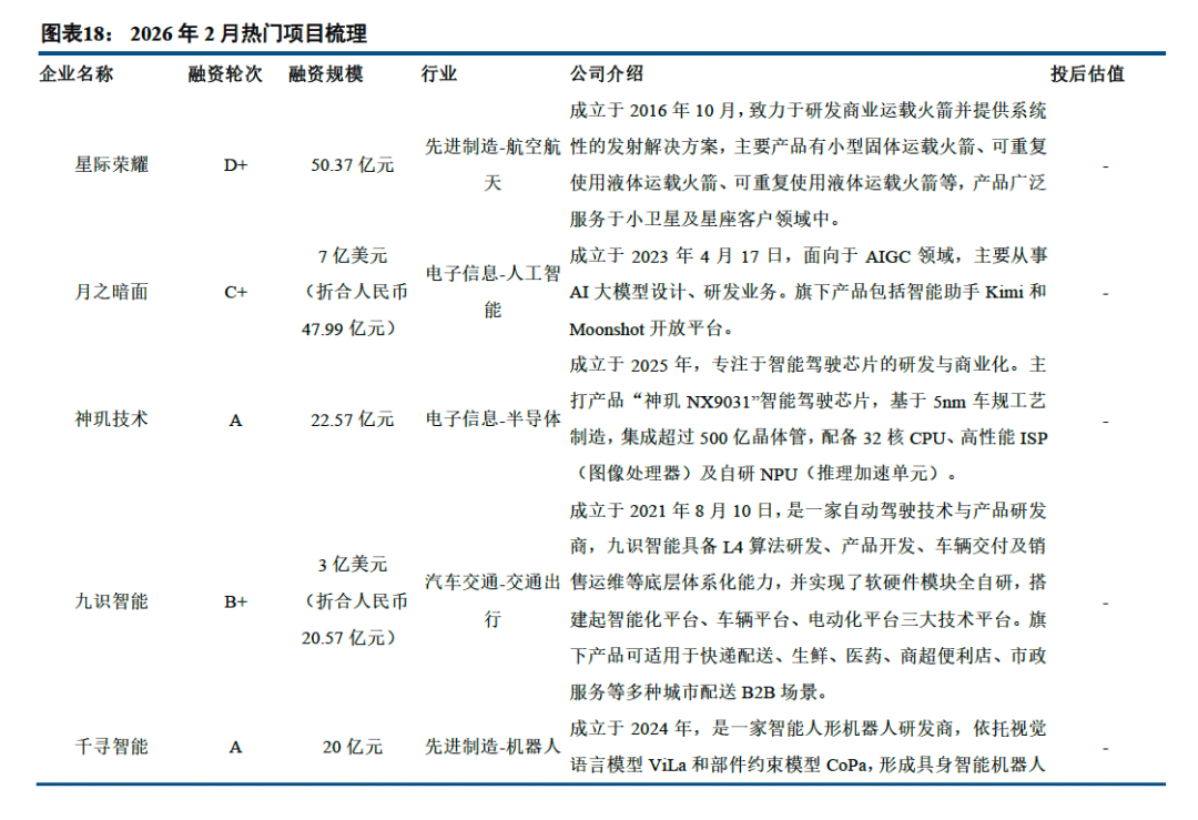
按融资金额来看,根据投中网已披露金额的项目统计,2026年2月最热门的五大投资赛道是电子信息、先进制造、医疗健康、能源及矿业及物流运输行业,合计融资规模达592.10亿元,占全部融资额的92.89%。1)电子信息行业的融资金额在2月同比+257.95%至279.61亿元,其中安徽神玑技术有限公司完成22.57亿元的A轮融资,融资规模最大。2)先进制造行业的融资金额在2月同比+295.39%至179.24亿元,其中星际荣耀航天科技集团股份有限公司在此月完成了50.37亿元的D+轮融资,规模最大。3)医疗健康行业的融资金额在2月同比+38.53%至59.02亿元,其中国科离子医疗科技有限公司在此月完成8亿元的战略融资,规模较大。4)汽车交通、能源及矿业行业在2月的融资规模分别同比-39.42%、+126.49%至41.29、32.93亿元,其中九识(苏州)智能科技有限公司最大,融资规模达3亿美元,折合人民币20.57亿元;同时浙江千顾汽车科技有限公司在汽车交通行业中的规模较大,达7亿元。江西升华新材料有限公司在能源及矿业行业融资规模达13.02亿元,规模较大。
热门赛道投资呈现明显分化,电子信息与先进制造领域的资金集聚效应显著,反映出市场对硬科技产业链的战略性配置倾向。从金额维度观察,半导体、商业航天等细分领域的头部项目获得大额融资支持,显示出在政策引导与产业升级需求双重驱动下,长期资本正加速向技术壁垒高、国产替代需求迫切的环节集中。这种资金集中度的提升,既体现了投资者对确定性成长机会的偏好,也提示当前市场更关注具备成熟商业模式和清晰产业化路径的后期项目。
从事件数量分布看,硬科技领域的投资活跃度保持韧性,但传统制造等行业的边际改善也值得关注。电子信息、先进制造等赛道的事件数量持续增长,表明创投机构对早期技术型项目的挖掘仍在深入;与此同时,部分传统制造领域的融资活动有所增加,可能反映出在数字化转型与智能化改造背景下,产业资本对成熟行业升级机会的关注度正在提升。这种结构提示,当前投资端既聚焦前沿技术突破,也未忽视传统产业的改造升级,资金配置呈现多元化与专业化并举。
根据清科私募通数据,从通用行业分类看,投资高度集中于信息技术与企业服务两大领域。信息技术是机构参与最集中的方向,参与机构占比高达64.71%,显示出数字经济相关领域仍是资本配置的绝对核心。企业服务领域紧随其后,其获投企业数量占比达26.09%,为各行业最高,反映出投资机构在追求科技创新的同时,同样关注企业降本增效的切实需求。其他行业如生产制造、农业、消费生活及材料等领域,机构参与度均处于较低水平,表明当前投资偏好明显向轻资产、高附加值的现代服务业与技术领域倾斜。
从战略新兴产业分类看,投资主题呈现出多元分散的布局态势。互联网平台服务吸引了最多机构参与,占比为41.18%。其余九个细分领域,包括生物医药装备、新型电子元器件、人工智能系统服务等,参与机构占比均匀分布在5.88%,各自对应一家获投企业。这种结构表明,投资机构在战略新兴产业的布局上进行了广泛的前沿探索,覆盖了从硬件制造到软件服务的多个关键环节。然而,单个细分领域获得的机构支持度仍然有限,显示出投资尚处于多点散发的早期阶段,尚未形成显著的产业集聚效应。
从交易轮次来看,2月A轮、战略融资、B轮、C轮、D轮、天使轮的融资规模较大,合计规模340.52亿元,占本月融资事件交易金额比例为53.40%。其中,1)A轮融资规模同比+77.17%至106.77亿元,融资规模较大的公司为前述安徽神玑技术有限公司(电子信息-半导体),同时千寻智能(杭州)科技有限公司(先进制造-机器人)融资规模亦较大,达20亿元。2)Pre-IPO轮融资规模同比增加62.90亿元,其中深圳易慕峰生物科技股份有限公司(医疗健康-生物医药)融资规模较大,达2亿元。3)C+轮融资规模同比+348.45%至53.37亿元,其中北京月之暗面科技有限公司(电子信息-人工智能)实现7亿美元(折合人民币47.99亿元)融资规模最大。4)B轮融资规模同比+43.98%至52.80亿元,战略融资轮同比-30.60%至64.68亿元。B轮融资规模较大的公司为灵心巧手(北京)科技有限公司(先进制造-机器人),融资规模达15亿元;D轮融资规模较大的公司为四川傲势科技有限公司(先进制造-航空航天),融资规模达3亿元。
中后期轮次融资规模的结构性占比提升,反映出当前资金配置更倾向于技术验证充分、商业模式相对成熟的成长阶段项目。从市场特征观察,国资LP及产业资本在出资结构中占据主导,此类资金通常对风险控制要求较高,更偏好已进入成长期、具备一定营收规模或技术壁垒的标的;同时,部分硬科技领域的企业在经历技术孵化期后,正进入产能扩张与市场验证的关键节点,对大额资金的需求显著增加。此外,Pre-IPO轮次的活跃也提示,在退出渠道多元化的政策推动下,部分企业正加速资本运作进程,以把握相对有利的上市时间窗口。
早期轮次虽在事件数量上保持一定占比,但边际变化提示早期投资生态的修复尚需时日。种子期及天使轮投资对基金管理人的专业判断与风险承受能力要求较高,在当前市场化LP参与意愿有待恢复的环境下,专注于早期阶段的基金募资环境仍面临一定压力。同时,早期项目的技术路线与商业前景不确定性较大,机构在尽职调查与估值定价方面趋于审慎,导致投资节奏有所放缓。这种结构性特征提示,市场正在经历从“广撒网”向“精耕细作”的转型,早期投资的专业化与垂直化趋势或将进一步凸显。
融资企业地域分布高度集中于经济发达地区,这一现象主要源于区域产业基础、资本市场生态与创投资源集聚度的综合作用。从企业端观察,江苏、广东、浙江等地拥有较为完整的制造业产业链与活跃的民营经济基础,为硬科技企业的孵化与成长提供了丰富的应用场景与配套资源;同时,北京、上海作为金融中心与科技创新高地,聚集了大量研发机构与高层次人才,形成了从技术研发到资本运作的完整闭环。此外,这些地区的政府引导基金与国资平台活跃度较高,通过“母基金+直投”模式对本地企业形成了较强的资本支撑,进一步强化了区域创投生态的集聚效应。这种地域分布特征提示,当前股权投资仍呈现明显的区域分化态势,经济活跃度与产业厚度是决定企业获得资本青睐的关键因素。
从融资企业所在地区来看,2月中国私募股权投资市场中,北京、上海、浙江、江苏和广东的融资规模排名靠前,合计530.39亿元,占比83.19%。其中,1)上海2月当月融资规模同比增加136.87%至107.11亿元,融资规模较大的企业为上海星思半导体股份有限公司(电子信息-半导体),融资规模达15亿元。2)浙江2月当月融资规模同比+388.80%至73.63亿元,前述千寻智能(杭州)科技有限公司(先进制造-机器人)融资规模较大。3)北京2月当月融资规模同比+367.88%至215.94亿元,其中前述星际荣耀航天科技集团股份有限公司(先进制造-航空航天)融资规模最大。4)广东2月当月融资规模同比+114.35%至60.57亿元,其中智平方(深圳)科技有限公司(先进制造-机器人)融资规模较大,达10亿元。5)江苏融资规模同比-29.30%至73.13亿元,融资规模较大的企业为前述九识(苏州)智能科技有限公司(汽车交通-交通出行),此外常州新隽捷房地产开发有限公司(房地产-房地产开发)融资规模亦较大,达13.00亿元。
头部区域的融资金额集中度较高,且各省份增长态势呈现明显分化。北京、上海、浙江及广东依托深厚的硬科技产业积淀与完善的资本市场生态,在半导体、航空航天及智能机器人等领域的大额融资带动下,资金流入规模实现显著提升;其中,北京凭借航天科技等战略新兴产业的单笔大额融资,资金集聚效应尤为突出。相比之下,江苏地区当月融资规模同比有所回落,且其代表性项目集中于房地产开发领域,与当前市场主流投向硬科技的趋势形成一定差异。这种区域表现的分化,反映出资本正加速向具备核心技术壁垒优势及成熟科创生态的区域集聚,同时也提示不同地区在产业结构转型与资金吸纳能力上仍存阶段性差异。
星际荣耀航天科技集团股份有限公司(以下简称星际荣耀)于2016年10月成立,2019年公司自主研制的双曲线一号运载火箭(SQX-1)首飞成功,成为国内首家实现入轨的民营商业运载火箭公司,使我国成为全球第二个民营企业也具有火箭入轨发射能力的国家。星际荣耀以拓展人类生存空间为使命,致力于研发优秀的商业运载火箭并提供系统性的发射解决方案,服务于国内外卫星制造商、运营商、高校及科研机构,为全球商业航天客户提供更高效、更优质、更具性价比的发射服务。公司自创立之初即规划了“由固到液、由小到大、由天到地、固液并举”的技术发展路径,在型号研制上按照“应用一代、研制一代、预研一代、探索一代”提前布局,在具体实施中按照“小步快跑、快速迭代、持续进化”的研制策略稳步执行,形成了双曲线系列运载火箭产品型谱。
北京月之暗面科技有限公司(Moonshot AI)是一家专注于通用人工智能研究和应用的高科技企业。公司主要业务领域包括人工智能算法研究、自然语言处理、计算机视觉、分布式机器学习系统、大数据分析等。其目标是以大规模语言模型为技术基础,开发通用人工智能系统,以准确、高性能、可规模化的方式为用户提供智能化的服务。公司由来自清华大学、卡耐基梅隆大学、Google Brain、Facebook AI等知名科研机构的专业团队组成,具有丰富的算法研究经验和深厚的工程技术功底,并获得多家头部投资机构的资本支持。
九识(苏州)智能科技有限公司成立于2021年8月,专注于人工智能和芯片技术的研发及规模化应用,是全球优秀的具备开放道路纯无人驾驶标准化产品及应用落地的企业。 九识团队是目前全球具有规模化应用能力的团队,主要成员由世界互联网、硬件科技巨头核心技术带头人构成,在芯片、人工智能、自动驾驶领域拥有成功的研发及大规模落地经验,具有全球影响力。 基于成熟的L4级自动驾驶产品及全球高效的自动驾驶运力网络,九识实现了完全脱人的常态化运营,为数十个品牌客户提供低成本、高效率的自动驾驶运输服务,进入规模化商业落地阶段。
千寻智能(杭州)科技有限公司(简称千寻智能)成立于2024年1月,总部位于杭州,是一家从事具身智能机器人研发的企业,核心成员来自多所高校与科技企业。创始人韩峰涛拥有多年机器人行业经验,联合创始人高阳主导研发了ViLa与CoPa模型,联合创始人郑灵茵具备商业化经验。公司成立后完成多轮融资,2024年8月完成近2亿元天使轮融资(弘晖基金领投),11月获柏瑞资本独家注资天使+轮,2025年3月完成Pre-A轮融资(Prosperity7 Ventures等投资),7月获京东领投近6亿元Pre-A+轮,2026年2月完成近20亿元融资后估值破百亿,投资方涵盖云锋基金、红杉中国、京东科技等机构。2025年推出搭载ViLa与CoPa模型的人形机器人Moz1,具备26个自由度和全球最高功率密度一体化力控关节。同年与上海海思完成基于昇腾架构的机器人全栈适配,并在宁德时代动力电池产线部署“小墨”机器人实现99%插接成功率和熟练工人作业节拍。2026年1月,其开源Spirit v1.5模型以66.09分登顶RoboChallenge真机评测榜单。
退出数量的阶段性变化与IPO的提升,主要反映了市场正处于季节性调整与渠道优化的适配期。从时间维度看,受春节假期工作日减少及年度财务安排周期影响,历年一季度通常为退出活动的相对淡季,交易节奏自然放缓。从渠道结构观察,在多层次资本市场建设持续推进背景下,IPO通道保持相对通畅,成为机构实现退出的主要选择;而并购市场受估值体系重构等因素影响,活跃度有所回落,客观上使得IPO在退出结构中的占比呈现相对提升态势。这种变化提示当前退出端正经历从多元渠道协同向阶段性渠道集中过渡的结构性调整。
并购及同行转售参与度的相对回落,更多体现了买卖双方在估值预期与流动性环境上的适配过程。从市场环境看,不同行业周期下入股成本差异导致的估值分歧尚未完全消弭,卖方基于历史成本的定价预期与买方基于当前业绩的估值判断之间仍存在一定落差,增加了交易撮合的复杂度。同时,二级市场波动带来的不确定性也使得部分产业资本趋于审慎。此外,私募股权二级市场(S基金)的定价机制与流动性支持体系仍处于完善阶段,短期交易活跃度受到一定制约。这种结构性特征提示,退出渠道的多元化建设仍需在估值体系理顺与交易机制优化方面持续深化。
从退出地点来看,根据清科私募通数据,港交所与科创板是绝对主导,二者合计案例数占比超过总体的56%。港交所以84笔案例位居第一,凸显其国际融资平台的吸引力。科创板以50笔案例紧随其后,成为境内支持科技创新的核心退出渠道。北交所保持一定活跃度,而沪深主板合计仅3笔,功能分化明显。此格局与资本市场改革深化直接相关。各交易所差异化定位为不同企业提供了清晰上市路径。港股制度灵活,科创板专注硬科技,共同满足了私募股权多元化的退出需求。预计这一双核主导的格局将持续,为私募股权投资提供稳定预期。
2026年2月A股新上市公司结构呈现鲜明的板块分化与产业导向特征。根据Wind数据,当月共有8家企业成功上市,合计募集资金约60.8亿元。从板块分布看,科创板以3家公司成为上市主力军,北交所紧随其后有3家,沪深主板合计仅2家。这一结构清晰反映出当前资本市场服务重心向科技创新与中小型企业的持续倾斜。科创板上市企业质量与战略属性突出。当月登陆科创板的三家公司覆盖自动化设备、航天装备、医疗器械等关键领域,平均募资规模超过12亿元。其中电科蓝天募资16.45亿元,易思维募资13.99亿元,均属于高端装备制造范畴。这充分体现了科创板坚守硬科技定位,有效引导社会资本投向国家战略急需的产业链核心环节。
北交所服务创新型中小企业主阵地功能进一步夯实。三家新上市公司均来自医疗器械与汽车零部件行业,平均募资规模约2.2亿元。通宝光电、海圣医疗、爱得科技的成功上市,表明北交所上市路径畅通,能够精准满足细分领域中小企业的融资需求。其较低的融资门槛与灵活的机制,正成为培育早期硬科技企业的重要平台。主板上市节奏平稳,行业体现传统产业升级。2家主板上市公司林平发展与世盟股份分别属于造纸与物流行业,募资规模适中。这反映出主板市场在支持大型成熟企业、传统行业转型升级方面仍发挥着基础性作用。上市公司的行业分布也体现了实体经济各领域均衡发展的市场需求。
本订阅号不是中信建投研究报告的发布平台,所载内容均来自于中信建投已正式发布的研究报告或对报告进行的跟踪与解读,订阅者若使用所载资料,有可能会因缺乏对完整报告的了解而对其中关键假设、评级、目标价等内容产生误解。提请订阅者参阅中信建投已发布的完整证券研究报告,仔细阅读其所附各项声明、信息披露事项及风险提示,关注相关的分析、预测能够成立的关键假设条件,关注投资评级和证券目标价格的预测时间周期,并准确理解投资评级的含义。


